Advertisement
Psychosocial determinants of communication satisfaction in racially concordant and discordant patient-physician interactions
Abstract
Introduction: Although both socioeconomic and race- related factors both influence quality of medical encounters, it is not known how these effects differ between racially concordant and discordant medical visits. Current study investigated psychosocial determinants of physician visit satisfaction of Black adults based on racial concordance of the medical encounter.
Materials and Methods: Data came from the Detroit Area Study (DAS), a community survey of adults in Michigan, United States. The current analysis included 336 Black individuals who had visited a White (n = 191) or a Black (n=145) physician in the last year. Outcome was satisfaction with the quality of communication with the doctor. Demographics (age and gender), socioeconomic staus (education and income), psychosocial factors (control beliefs and social support), race related factors (having a close White friend, negative attitudes about Blacks, discrimination), and health status (chronic disease count, self-rated health, and distress) of the patient as well as race of the doctor were measured. We used multi-group structural equation modeling (SEM) for data analysis, where the two groups were racially concordant (those who met a Black physician) and racially discordant (those who met a White physician) visits.
Results: Satisfaction with physician visit was lower in racially discordant than racially concordant encounters. In racially concordant visits, high education was associated with higher satisfaction, however, racial discrimination was associated with lower satisfaction. In racially discordant visits (i.e. with a White doctor), having a White friend as well as high sense of control were associated with a higher satisfaction, while negative attitudes about Blacks was associated with lower level of satisfaction.
Conclusions: Racially concordant and discordant visits have different satisfaction levels. Racially concordant and discordant visits also have different predictors of communication satisfaction among Black patients. Socioeconomic status as well as racial attitudes and experiences impact quality of communication of the Black patients with their doctors, however, these effects depend on the race of the doctor.
Introduction
As suggested by the Institute of Medicine, unequal treatment by the health-care system is one of the major causes of racial health gap in the United States.[1] Such unequal treatment exists in almost all specialties and can be observed for a wide range of health conditions and settings. For example, Blacks are less likely than Whites to be referred for diagnostic tests,[2,3] and when diagnosed, are less likely to receive immediate treatment.[4,5] Some of this unequal treatment is due to poor quality of communication between Black patients and non-Black physicians.[6-8]
The differential treatment may be in part due to the fact that most Black patients are seen by physicians who are not members of the same racial group.[9] Racially concordant and discordant medical interactions are qualitatively different.[9-14] Compared to racially concordant visits, racially discordant medical interactions tend to be shorter in length,[10] less patient-centered,[11] less positive,[12] and involve fewer attempts at relationship building.[13] The White physicians have a tendency to spend less time for the following activities with Black than White patients having an informal conversation, planning treatment with the patient, providing health education, and answering to the patients’ questions.[14] For instance, White doctors are less likely to discuss the possible side effects of medications with Black than White patients.[15] White physicians also use more words in the conversations with White than with Black patients.[16] Black patients with cancer are less likely than their White counterparts to receive important health communication messages in oncology settings.[17,18] Black patients have a lower tendency to get engaged in discussion and ask questions from their doctors, when their doctor is not Black.[17,18] Thus, a wide range of personal and interpersonal factors reduce likelihood of information exchange in racially discordant medical interactions.[6,7]
One determinant of the quality of medical encounters is patients’ socioeconomic status (SES). Black individuals have lower SES than Whites,[19] as race and SES closely overlap in the U.S.[20] Education and income, two main SES indicators, influence the content and dynamics of the physician-patient communication.[21-23] The patients with low SES are at double jeopardy: First due to their tendency for passive communicative style, and second because their desire and need for information are systematically underestimated by their physicians.[24]
The race-related attitudes and experiences are another major determinant of minority patients’ communication quality. While physicians’ explicit and implicit racism affect communication aspects,[6,25] patients’ characteristics such as racial attitudes and racial identity, and discrimination also have a potential role.[7,26,27] One examples from patients’ race-related characteristics are discriminatory experiences in life, which predicts less positive and satisfactory conversation with doctors.[6,28,29]
To better understand psychosocial determinants of communication satisfaction among Black adults, this study had two aims: First; to compare racially concordant and discordant visits for communication satisfaction, and second; to investigate SES- and race-related determinants of satisfaction with communication with the physician between racially concordant and discordant visits. Although there is a literature on higher patients’ satisfaction in racially concordant visits,[30,31] less is known about Black adults’ experience changes as a function of physician’s race. It is yet unknown, particularly outside the clinical settings, how racially concordant and discordant visits differ in the effects of SES- (education and income) and race-related factors on communication satisfaction. Most of the previous literature is conducted in clinical settings and is often limited to a particular specialty.
Materials and Methods
Design and setting
Data came from the Detroit Area Study (DAS),[32] a survey that explored social influences including stress and racism on the health of individuals.
Ethics
All participants signed written informed consent. The DAS study protocol was approved by the University of Wisconsin-Madison Institutional Review Board.
Participants and sampling
Participants of DAS were American adults (age 18 and older) residing in households in the following counties in Michigan: Oakland, Macomb, and Wayne. The DAS enrolled a multi-stage area probability sample (n = 1139), with an oversampling of Black people.
Study sub-sample
The present study was on a subset of individuals who participated in the DAS. The eligibility criteria for the current analysis were self-identified Black, having a routine place for medical care, and visiting a White or Black doctor in the past year. From the total sample pf 1139 DAS participants, 336 self-identified Black respondents entered this analysis. To select the sub-sample, a number of items were used, which are shown in Appendix 1.
Measures
Demographic factors
The following demographic information characteristics were included in this analysis: Age (range from 18 to 70 years) and gender (men 0, women 1).
Socioeconomic characteristics
The study also measured educational attainment and income (annual income). Education attainment was (1) high school graduate or less, (2) some college, and (3) college degree or beyond.
Negative attitudes about Blacks
Our participants’ negative attitudes about Blacks were measured using the following items: (1) “Discrimination against Blacks is no longer a problem in the United States,” (2) “Blacks have a tendency to blame Whites too much for problems that are of their own doing,” and (3) “Over the past few years Blacks have gotten more than they deserve.” A total score was calculated, with a higher score indicating more negative attitudes about Blacks.
Having a White friend
Having a close White friend was measured using the following single item measure. “Do you know any White person who you think of as a good friend-that is, someone to whom you can say what you really think?” Answers were yes or no.
Perceived discrimination
Everyday Discrimination (α = 0.70) was measured using a 9- item measure. The measure assesses everyday occurrences of negative treatment by other individuals.[33,34] Some of the sample items were (a) “you are called names or insulted,” (b) “you are treated with less courtesy than other people,” and (c) “people act as if they are afraid of you.” All items were rated on a Likert scale that ranged from 1 (never) to 5 (always). After reverse coding all the items, we calculated a sum score. A higher score reflected more everyday discrimination.[33,34]
Self-reported health (SRH)
The study measured SRH using the following single item measure: “Would you say your health is excellent, very good, good, fair, or poor?” Possible responses values ranged from 1 (excellent) to 5 (poor), with a higher score indicating worse health. Single-item SRH has good external validity[35] as a predictor of mortality.[36]
Psychological distress
The study measured psychological distress using the Kessler Six (K6) psychological distress scale. K6 is the shorter version of the K-10 (i.e., 10-item Kessler Psychological Distress Scale). All the participants were asked to report their frequency of six negative emotions (sadness, nervousness, restlessness or fidgety, hopelessness, everything an effort, and worthlessness) that they had experienced in the past 30 days.[37] Response to these items was reverse coded. We calculated a sum score with a potential score which ranged between 0 and 24, with a higher score indicating more psychological distress experienced by the patient.[38]
Social support
Two items were used to measure emotional, social support from family and friends. The items included (1) “How much do your family members make you feel loved and cared for? Would you say a great deal, quite a bit, some, a little, or not at all?” and (2) “What about your friends? (Would you say a great deal, quite a bit, some, a little or not at all?” Item responses included (1) great deal, (2) quite a bit, (3) some, (4) a little, and (5) not at all. With a potential range from 2 to 10, a high score was indicative of high availability of emotional, social support.[39]
Control beliefs (John Henryism)
We measured control beliefs using the following four items: (1) “I like doing things that other people thought could not be done,” (2) “When things don’t go the way I want them to, that just makes me work even harder,” (3) “Sometimes I feel that if anything is to be done right, I have to do it myself,” and (4) “In the past, even when things got really tough, I never lost sight of my goals”. Item responses included (1) very true, (2) somewhat true, (3) a little true, and (4) not true at all. First, we reverse coded all the items. Then, we calculated a sum score, where a high score indicated high control beliefs.[40]
Satisfaction with visit
The current study measured visit satisfaction using the following four items: (1) Doctor spent enough time, (2) the respondent was treated with respect, (3) doctor helped the respondent to understand problems, and (4) doctor listened to respondent’s concerns. Item responses included (1) poor, (2) fair, (3) good, and (4) excellent. Total score was a sum score, with a higher score indicating more satisfaction[41] [Appendix 1].
Data analysis
Univariate and bivariate analysis in this study were conducted in SPSS 21.0 (IBM Corporation, Armonk, NY, USA). To compare satisfaction with the visit, we used independent samples t-test. For bivariate associations, we used the Pearson correlation test. We used AMOS 21.0 (IBM Corporation, Armonk, NY, USA) for multivariable analysis.[42,43]
We used multi-group structural equation modeling as our multivariable modeling,[44,45] where the group was defined based on a concordance of the race of the patient and physician. In the first step, we fitted models without covariates, correlated error, or constraint to test fit of our latent factor that measures satisfaction with visits. In the next step, tested models where all covariates in the model. We compared the fit of models with and without constraints. As the fit did not change, we reported the model without any constraints.
Conventional fit statistics such as Chi-square, comparative fit index (CFI), the root mean squared error of approximation (<0.06), and Chi-square to degrees of freedom ratio were used. We regarded a CFI of more than 0.95, an root mean square error of approximation (RMSEA) of <0.06, and an Chi-square to degrees of freedom ratio of <2.0 as indicators of a good fit.[46-48] RMSEA, CFI, and Tucker-lewis index (TLI) were not interpreted about the specific relationship of variables within a model. For each path, we reported regression coefficients (b), standard errors, and P values. AMOS implements full information maximum likelihood (FIML) to handle the missing data. P < 0.05 was considered as significant.
Results
Table 1 shows descriptive statistics in the pooled sample and also separately for those with racially discordant and concordant encounters.
| All | Black Dr. | White Dr. | |
|---|---|---|---|
| n (%) | n (%) | n (%) | |
| Race of doctor | |||
| White | 191 (56.8) | - | 191 (100.0) |
| Black | 145 (43.2 | 145 (43.2) | - |
| Gender | |||
| Male | 87 (25.9) | 27 (18.6) | 60 (31.4) |
| Female | 249 (74.1) | 118 (81.4) | 131 (68.6) |
| White close friend | |||
| No | 123 (36.7) | 50 (34.7) | 73 (38.2) |
| Yes | 212 (63.3) | 94 (65.3) | 118 (61.8) |
| Mean±SD | Mean±SD | Mean±SD | |
| Age | 45.62±17.58 | 46.03±16.77 | 45.30±18.21 |
| Education | 12.77±2.61 | 12.85±2.74 | 12.71±2.52 |
| Income | 32737.37±27526.79 | 30901.49±21679.73 | 34005.44±30974.88 |
| Negative attitudes about Blacks | 2.28±1.60 | 2.09±1.57 | 2.43±1.62 |
| Discrimination | 9.52±7.06 | 9.41±6.80 | 9.61±7.26 |
| Control determination | 9.33±2.38 | 9.36±2.40 | 9.31±2.36 |
| Social support * | 6.15±1.65 | 6.36±1.62 | 5.99±1.67 |
| Chronic disease count | 4.94±1.97 | 4.92±2.00 | 4.95±1.95 |
| SRH (poor) | 2.85±1.13 | 2.73±1.06 | 2.95±1.17 |
| Satisfaction with Doctor’s visit * | 6.61±2.50 | 6.06±2.28 | 7.03±2.58 |
Satisfaction with doctor visit was lower in racially discordant that concordant encounters. Racially discordant that concordant encounters were also different in social support. Age, education, income, control beliefs, race-related factors, and health status were not different between racially discordant that concordant encounters [Table 1].
Bivariate analysis
In the pooled sample, satisfaction with doctor visit was positively correlated with female gender, high education, income, having White friend, control beliefs, and social support. The satisfaction with doctor visit was negatively correlated with SRH (poor health), negative attitude about Blacks, and discrimination. Satisfaction with doctor visit was not correlated with age or chronic disease count [Table 2].
| 1 | 2 | 3 | 4 | 5 | 6 | 7 | 8 | 9 | 10 | 11 | 12 | |
|---|---|---|---|---|---|---|---|---|---|---|---|---|
| 1. Age | 1 | −0.01 | −0.23 ** | 0.02 | −0.03 | −0.02 | −0.32 ** | −0.06 | 0.10 | −0.06 | 0.32 ** | 0.10 |
| 2. Female | 1 | 0.07 | −0.16 * | 0.03 | 0.01 | −0.08 | 0.03 | 0.05 | −0.07 | 0.05 | 0.12 * | |
| 3. Education | 1 | 0.40 ** | 0.12 * | −0.12 * | 0.08 | 0.12 * | 0.15 ** | −0.03 | −0.25 ** | 0.21 ** | ||
| 4. Income | 1 | 0.01 | −0.03 | −0.13 | 0.10 | 0.14 | 0.02 | −0.16 * | 0.16 * | |||
| 5. White friend | 1 | 0.11 * | −0.03 | 0.18 ** | 0.13 * | 0.06 | −0.08 | 0.13 * | ||||
| 6. Negative attitudes about Blacks | 1 | −0.08 | 0.01 | −0.07 | −0.05 | 0.00 | −0.12 * | |||||
| 7. Discrimination | 1 | 0.02 | −0.24 ** | 0.12 * | 0.06 | −0.17 ** | ||||||
| 8. Control determination | 1 | 0.10 | 0.04 | −0.10 | 0.21 ** | |||||||
| 9. Social support | 1 | −0.22 ** | −0.15 ** | 0.20 ** | ||||||||
| 10. Chronic disease count | 1 | 0.15 ** | −0.09 | |||||||||
| 11. Self-rated health (SRH, Poor) | 1 | −0.15 ** | ||||||||||
| 12. Satisfaction with the Doctor’s visit | 1 |
Multivariable analysis
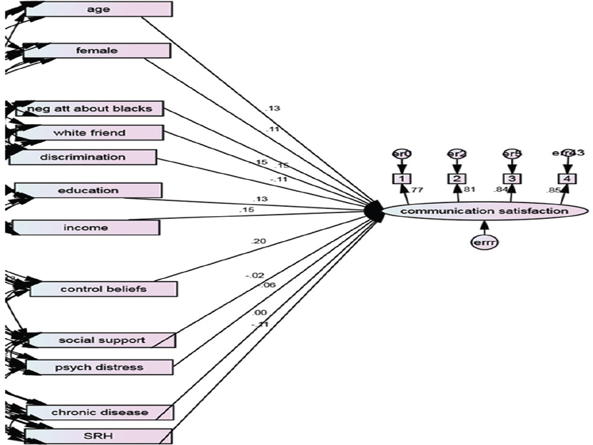
Fit of the final multi-group model where groups were defined based on racial concordance was very good (P = 0.002, DF = 76, CFI = 0.962, CMIN/DF =1.529, RMSEA = 0.040, 90% CI = 0.024–0.054) [Table 3].
| Physician’s race | ||||||||
|---|---|---|---|---|---|---|---|---|
| White | Black | |||||||
| B | SE | P | B | SE | P | |||
| Demographic factors | ||||||||
| Age | Communication satisfaction | 0.13 | 0.00 | 0.130 | 0.15 | 0.00 | 0.121 | |
| Female | Communication satisfaction | 0.11 | 0.10 | 0.128 | 0.04 | 0.14 | 0.700 | |
| SES | ||||||||
| Education | Communication satisfaction | 0.13 | 0.02 | 0.166 | 0.26 | 0.03 | 0.028 | |
| Income | Communication satisfaction | 0.15 | 0.00 | 0.178 | −0.21 | 0.00 | 0.157 | |
| Psychosocial resources | ||||||||
| Social support | Communication satisfaction | −0.02 | 0.03 | 0.832 | 0.13 | 0.03 | 0.170 | |
| Control beliefs | Communication satisfaction | 0.20 | 0.02 | 0.006 | 0.13 | 0.02 | 0.141 | |
| Race-related factors | ||||||||
| Negative attitudes about Blacks | Communication satisfaction | −0.15 | 0.03 | 0.043 | −0.07 | 0.03 | 0.435 | |
| Has a White friend | Communication satisfaction | 0.16 | 0.10 | 0.034 | −0.01 | 0.11 | 0.930 | |
| Discrimination | Communication satisfaction | −0.11 | 0.01 | 0.202 | −0.18 | 0.01 | 0.082 | |
| Health | ||||||||
| Chronic disease (count) | Communication satisfaction | 0.00 | 0.02 | 0.997 | −0.09 | 0.03 | 0.351 | |
| Psychological distress | Communication satisfaction | −0.06 | 0.01 | 0.466 | 0.15 | 0.01 | 0.110 | |
| SRH (poor) | Communication satisfaction | −0.12 | 0.05 | 0.160 | −0.14 | 0.05 | 0.156 | |
| Loading of the latent factor | ||||||||
| Communication satisfaction | Item 1 | 0.77 | 0.77 | |||||
| Communication satisfaction | Item 2 | 0.81 | 0.08 | <0.001 | 0.79 | 0.08 | <0.001 | |
| Communication satisfaction | Item 3 | 0.84 | 0.08 | <0.001 | 0.84 | 0.08 | <0.001 | |
| Communication satisfaction | Item 4 | 0.85 | 0.08 | <0.001 | 0.83 | 0.10 | <0.001 | |
Racially concordant visits
For Black patients visiting a Black doctor, high education (B = 0.26, P = 0.028) was associated with a higher satisfaction; however, racial discrimination (B = −0.18, P = 0.08) was associated with lower satisfaction. Demographic (age and gender) and health (SRH, chronic disease, and psychological distress) did not correlate with satisfaction with the doctor. Items used to measure visit satisfaction showed very good loadings on the latent factor conceptualized as communication quality (ranging from 0.83 to 0.79 for racially concordant visits [Table 3]. Figure 1 shows that for Black patients visiting a Black doctor, education, and racial discrimination were associated with lower satisfaction.
Racially discordant visits
For Black patients visiting a White doctor, having a White friend (B = 0.16, P = 0.034) as well as high control beliefs (B = 0.20, P = 0.006) was associated with a higher satisfaction; however, negative attitudes about Blacks (B = −0.15, P = 0.043) were associated with lower satisfaction. Demographic (age and gender) and health (SRH, chronic disease, and psychological distress) did not correlate with satisfaction with the doctor. Items showed very good fit on the communication quality (ranging from 0.81 to 0.85) for racially discordant visits [Table 3]. Figure 2 shows that for Black patients visiting a White doctor, having a White friend, control beliefs, and negative attitudes about Blacks were associated with satisfaction.
Discussion
Our study had two main findings. First, communication satisfaction was lower in racially discordant that concordant encounters. Second, different factors were associated with communication satisfaction in racially discordant and concordant encounters. For Black patients visiting a Black doctor, high education was associated with higher satisfaction, while perceived racial discrimination was associated with lower satisfaction. For Black patients visiting a White doctor, having a White close friend as well as high control beliefs were associated with higher satisfaction, while negative attitudes about Blacks were associated with lower communication satisfaction.
Racially discordant medical encounters are found to be qualitatively different in comparison to racially concordant medical interactions.[1] Previous research has characterized racially discordant interactions as less patient-centered[11] with fewer attempts at relationship building,[15] accompanying with less joint decision-making[19] and lower patient trust.[10] Overall, medical interactions of Black patients with non-Black physicians are usually less productive and positive than their same-race interactions.[10-12,25,49] As a result, Black patients have a higher preference to see Black physicians[50] and report more satisfaction with a Black physician.[10,51] Our first finding on lower satisfaction in racially discordant than concordant encounters extends previous research in clinical to a community setting.
The differences in racial concordant and discordant visits are not limited to subjective domains. Quantitative and qualitative differences have been documented in a wide range of objective measures.[10] These measures are systematically worse in racially discordant than concordant scenarios.[10] Relative to racially concordant visits, racially discordant medical interactions have a shorter duration.[10] White physicians spend less time for planning treatment with their patients, provide less health education, are less likely to engage in informal conversation, and less likely to answer questions, when the patient is Black than when the patient is White.[14] Most of these differences are derived from studies that have compared White and Black patients who visit a White doctor. Our study, however, compared Black patients who visited White and Black doctors.
Communication across racial lines is generally less effective than within a race.[6] One reason for this finding is that people are generally more biased at perceiving emotional cues displayed by outgroup than ingroup members.[52,53] People are more likely to perceive outgroup faces as threatening and hostile.[47] Compared to ingroup encounters, outgroup interactions accompany higher misinterpretation of neutral facial expressions as conveying anger.[54]
People perceive and evaluate ingroup members more positively than outgroup members, a phenomenon known as ingroup favoritism. People evaluate and perceive the members of the outgroup more negatively compared to their ingroup members, also known as outgroup derogation.[55] As an unconscious attempt to maintain their positive within group image, patients and physicians may engage in ingroup favoritism as well as outgroup derogation. As a consequence, discussions are also influenced by ingroup favoritism, meaning discussions are more positive with ingroup patients/physicians, whereas outgroup derogation results in more negative affect or at least its interpretation in outgroup patient/physician visits.
People tend to see outgroup members as more homogeneous than they actually are,[56] which is the definition of stereotyping.[56] For example, people see outgroup members as less trustworthy than ingroup members.[57] Experiencing conflict is a natural component of cross-group interactions.[55,58] People are aware of and expect biases from outgroup members toward themselves.[59] These complex cognitive and emotional elements which distinct outgroup and ingroup interactions may explain higher satisfaction of Black patients in racially concordant than racially discordant medical interactions. All these differences affect the quality of conversation and trust in medical interactions[6,55] and explain why the U.S. health-care system needs a more diverse workforce.
It is plausible that patients would feel more comfortable making a connection, engage, and share their health information and symptoms and concerns with the doctor of the same race. Not only they are more likely to speak a common language, have the same accent, and may have common cultures, expectations, preferences, beliefs, concerns, and living history.[60] This may be particularly true for Black patients who have a high level of historical mistrust toward the health-care system, for example, race impacts patients’ assessment of the health-care system.[61-64]
In most cases, minority patients are seen by physicians who are out-group members.[9] In the case of Black patients in the U.S., almost 75% of all medical interactions are “racially discordant” – that is, receiving care from a non-Black physician.[8] Thus, there is a need for training Black health-care providers, including physicians.
In this study, Black patients’ education level was found to be a predictor of higher satisfaction in racially concordant encounters. This finding is in line with the known effect of SES and social class as major determinants of the physician-patient communication quality.[19,21-23] Patients with low SES are at double disadvantages, as patients tend to use more passive communicative styles, and as physicians more commonly underestimate their desire and need for information.[24] In a literature review, patients with low social class received less positive socio-emotional sounds, a more directive conversation, a less participatory consultation style characterized by lower involvement of patients in the treatment decisions; and lower patient control over the content and style of the communication; less diagnostic as well as treatment information. Such differences were in part due to doctors’ and in part due to patients’ communicative style.[24,65] Doctors behavior differ during consultations with patients from lower and middle/higher social class. Physicians tend to provide less information for patients with less education and lower income patients, at least in part because they assume low SES patients are not much interested in or are less able to learn about their health conditions.[24,65]
In our study, having a White close friend was a predictor of higher satisfaction with communication with a White doctor. Allport’s (1954) Intergroup Contact Theory[66] provides an explanation for our finding. Allport’s theory suggests that at least under some conditions, an increase in the interpersonal contacts may reduce prejudice and conflict between majority and minority group members.[66-78] As suggested by this theory, having an opportunity to communicate with other people helps the individual to understand and appreciate different points of views, that may reduce prejudice.[67] Based on Allport’s theory, frequency of interaction with other group members reduces stereotyping, prejudice, misunderstanding, and discrimination toward other groups. In addition to theory, empirical evidence derived from both field and experimental studies support this notion.[67,68] A meta-analysis of 515 independent studies supported this theory, as several empirical studies have shown that an increase in face-to-face contact between racially diverse groups reduce prejudice.[69]
Another predictor of satisfaction for racially discordant visits in our study was racial attitudes. As previously mentioned, the process of social categorization, which relies on available cognitive resources, makes social, and group identity more salient, which is the basis of intergroup bias.[70] In line with the Social Identity Theory,[71] group membership becomes more salient in racially discordant in comparison to the racially concordant medical visits, and people will rely and emphasize on their group memberships and social categories. In other words, they maintain not very positive images of out-group members.
Higher salience of race-related attitudes in racial discordant compared to racially concordant was expected. Group membership and racial identities are salient elements in racially discordant situations, including medical interactions. In addition, patients feel more personal with their physicians in racially concordant visits than racially discordant medical encounters.[72]
We found that high discrimination was a predictor of low satisfaction in racially concordant encounters. Past experiences of discrimination and prejudice outside the health-care context may influence how racial and ethnic minority patients (e.g., Black people) perceive their physicians and medical recommendations/prescriptions.[6] Black patients who perceive their physicians to have racial bias are less likely to make future appointments in comparison to their counterpart patients who do not believe their physicians have a bias against them.[28] Benkert et al. (2006) showed that Black individuals who perceived more discrimination had lower levels of trust in the health-care system.[29] Assari also showed that perceived discrimination is associated with worse glycemic control of Black patients with diabetes.[73]
Perceived discrimination outside the medical setting may influence medical interactions.[6,74,75] In a study by Penner et al. among Black patients, high level of past discrimination was associated with lower satisfaction with their medical visits, and a sense of closeness with the doctor. They also observed that among Black patients, high level of discrimination was a predictor of low adherence to the doctors’ prescriptions/recommendations several weeks after the visit, followed by poorer health status later in the follow-up.[6,74,75] In another study, the experience of discrimination was predictive of a delay in seeking medical care and poor medical adherence, above and beyond the level of mistrust.[76]
Limitations
The current study had several limitations. This was a secondary analysis of existing data. As the original study was not specifically designed to measure psychosocial determinants of visit quality, the study did not have a measure state of the art measures. In addition, the study is subject to recall bias, as participants retrospectively reported their satisfaction with their last doctor visits up to 1 year from the time of visit. Finally, the sample sizes of the racially concordant and racially discordant visits were not balanced. Despite these limitations, the study contributes to a growing literature on the role of racial concordance between the patient and the provider in the United States.[77-80] We did not take hierarchical invariance testing such as configural, weak, strong and strict invariance. Still, there is a need for clinical and epidemiological studies that help us understand the different determinants of communication satisfaction in racially concordant and discordant patient-physician interactions.
Implications
These findings are important as racial minority patients’ negative perceptions of physicians and the quality of their medical encounters shape their medical adherence. Black patients are more likely to make an appointment and then keep their schedule with Black doctors compared to White physicians,[31] which is maybe due to lower quality of communications with White doctors. There is a need to understand modifiable provider- and customer-level determinants of health-care quality in racially discordant interactions. Limited knowledge exists on effective interventions that can modify some of these determinants.
The findings reported here may contribute to design, development, and implementation of practical interventions to improve quality of medical interactions, reduce bias in medical encounters.[26,81,82] It seems that discrimination, attitude about race, and control beliefs are potential points of intervention. Multilevel interventions directed at patients as well as physicians are needed to address barrier against high-quality medical encounter for Black patients.
Conclusions
In summary, racially concordant visits are associated with higher satisfaction among Black patients, compared to racially discordant visits. In addition, racially concordant and discordant visits have differential psychosocial predictors among Black patients. Although SES- and racial-factors have implication for satisfaction with doctors’ visits, these effects vary in racially concordant and discordant medical encounters.
References
-
Smedley
BD,
Stith
AY,
Nelson
AR.
Unequal treatment: Confronting racial and ethnic disparities in healthcareNational Academy Press: Washington, DC; 2003.
Google Scholar -
LaVeist
TA,
Arthur
M,
Morgan
A,
Rubinstein
M,
Kinder
J,
Kinney
LM.
The cardiac access longitudinal study. A study of access to invasive cardiology among African American and white patients. J Am Coll Cardiol.
2003;
41
:
1159-66
.
View Article Google Scholar -
LaVeist
TA,
Arthur
M,
Morgan
A,
Plantholt
S,
Rubinstein
M.
Explaining racial differences in receipt of coronary angiography:The role of physician referral and physician specialty. Med Care Res Rev.
2003;
60
:
453-67
.
View Article PubMed Google Scholar -
Shavers
VL,
Brown
M,
Klabunde
CN,
Potosky
AL,
Davis
W,
Moul
J.
Race/ethnicity and the intensity of medical monitoring under “watchful waiting” for prostate cancer. Med Care.
2004;
42
:
239-50
.
View Article PubMed Google Scholar -
Shavers
VL,
Brown
ML,
Potosky
AL,
Klabunde
CN,
Davis
WW,
Moul
JW.
Race/ethnicity and the receipt of watchful waiting for the initial management of prostate cancer. J Gen Intern Med.
2004;
19
:
146-55
.
View Article PubMed PMC Google Scholar -
Penner
LA,
Hagiwara
N,
Eggly
S,
Gaertner
SL,
Albrecht
TL,
Dovidio
JF.
Racial healthcare disparities:A Social psychological analysis. Eur Rev Soc Psychol.
2013;
24
:
70-122
.
View Article PubMed PMC Google Scholar -
Penner
LA,
Dovidio
JF,
Hagiwara
N,
Foster
T,
Albrecht
TL,
Chapman
RA.
An analysis of race-related attitudes and beliefs in black cancer patients:Implications for health care disparities. J Health Care Poor Underserved.
2016;
27
:
1503-20
.
View Article PubMed PMC Google Scholar -
Penner
LA,
Albrecht
TL,
Coleman
DK,
Norton
WE.
Interpersonal perspectives on black-white health disparities:Social policy implications. Soc Issues Policy Rev.
2007;
1
:
63-98
.
View Article Google Scholar -
Nunez-Smith
M,
Ciarleglio
M,
Sandoval-Minero
T,
Elumn
J,
Castillo-Page
L,
Peduzzi
P.
Medical school faculty promotion in the United States:Is there institutional variation by race/ethnicity?. Am J Public Health.
2012;
102
:
852-8
.
View Article PubMed PMC Google Scholar -
Cooper
LA,
Roter
DL,
Johnson
RL,
Ford
DE,
Steinwachs
DM,
Powe
NR.
Patient-centered communication, ratings of care, and concordance of patient and physician race. Ann Intern Med.
2003;
139
:
907-15
.
View Article PubMed Google Scholar -
Johnson
RL,
Saha
S,
Arbelaez
JJ,
Beach
MC,
Cooper
LA.
Racial and ethnic differences in patient perceptions of bias and cultural competence in health care. J Gen Intern Med.
2004;
19
:
101-10
.
View Article PubMed PMC Google Scholar -
Street
RL,
Gordon
H,
Haidet
P.
Physicians'communication and perceptions of patients: Is it how they look, how they talk, or is it just the doctor?. Soc Sci Med.
2007;
65
:
586-98
.
View Article PubMed PMC Google Scholar -
Siminoff
LA,
Graham
GC,
Gordon
NH.
Cancer communication patterns and the influence of patient characteristics:Disparities in information-giving and affective behaviors. Patient Educ Couns.
2006;
62
:
355-60
.
View Article PubMed Google Scholar -
Oliver
MN,
Goodwin
MA,
Gotler
RS,
Gregory
PM,
Stange
KC.
Time use in clinical encounters:Are African-American patients treated differently?. J Natl Med Assoc.
2001;
93
:
380-5
.
Google Scholar -
Penner
LA,
Eggly
S,
Harper
FW,
Albrecht
TL,
Ruckdeschel
JC.
Patient Attributes and Information provided about Clinical Trials. Proceedings of the American Association for Cancer Research Science of Cancer Health Disparities in Racial/Ethnic Minorities and the Medically Underserved. 2007
.
View Article Google Scholar -
Eggly
S,
Barton
E,
Winckles
A,
Penner
LA,
Albrecht
TL.
A disparity of words:Racial differences in oncologist-patient communication about clinical trials. Health Expect.
2015;
18
:
1316-26
.
View Article PubMed PMC Google Scholar -
Eggly
S,
Harper
FW,
Penner
LA,
Gleason
MJ,
Foster
T,
Albrecht
TL.
Variation in question asking during cancer clinical interactions:A potential source of disparities in access to information. Patient Educ Couns.
2011;
82
:
63-8
.
View Article PubMed PMC Google Scholar -
Gordon
HS,
Street
RL,
Sharf
BF,
Kelly
PA,
Souchek
J.
Racial differences in trust and lung cancer patients'perceptions of physician communication. J Clin Oncol.
2006;
24
:
904-9
.
View Article PubMed Google Scholar -
Willems
S,
De Maesschalck
S,
Deveugele
M,
Derese
A,
De Maeseneer
J.
Socio-economic status of the patient and doctor-patient communication:Does it make a difference?. Patient Educ Couns.
2005;
56
:
139-46
.
View Article PubMed Google Scholar -
Williams
DR.
Race, socioeconomic status, and health. The added effects of racism and discrimination. Ann N Y Acad Sci.
1999;
896
:
173-88
.
View Article PubMed Google Scholar -
Taira
DA,
Safran
DG,
Seto
TB,
Rogers
WH,
Tarlov
AR.
The relationship between patient income and physician discussion of health risk behaviors. JAMA.
1997;
278
:
1412-7
.
View Article PubMed Google Scholar -
Pendleton
DA,
Bochner
S.
The communication of medical information in general practice consultations as a function of patients'social class. Soc Sci Med Med Psychol Med Sociol.
1980;
14A
:
669-73
.
View Article Google Scholar -
Street
R,
Buller
D.
Patients characteristics affecting physician patient nonverbal communication. Hum Commun Res.
1988;
15
:
60-90
.
View Article Google Scholar -
Street
RL.
Information-giving in medical consultations:The influence of patients'communicative styles and personal characteristics. Soc Sci Med.
1991;
32
:
541-8
.
View Article Google Scholar -
Penner
LA,
Dovidio
JF,
West
TV,
Gaertner
SL,
Albrecht
TL,
Dailey
RK.
Aversive racism and medical interactions with black patients:A field study. J Exp Soc Psychol.
2010;
46
:
436-40
.
View Article PubMed PMC Google Scholar -
Burgess
DJ,
Warren
J,
Phelan
S,
Dovidio
J,
van Ryn
M.
Stereotype threat and health disparities:What medical educators and future physicians need to know. J Gen Intern Med.
2010;
25
(Suppl 2)
:
S169-77
.
View Article PubMed PMC Google Scholar -
Dovidio
JF,
Penner
LA,
Albrecht
TL,
Norton
WE,
Gaertner
SL,
Shelton
JN.
Disparities and distrust:The implications of psychological processes for understanding racial disparities in health and health care. Soc Sci Med.
2008;
67
:
478-86
.
View Article PubMed Google Scholar -
Greer
TM.
Perceived racial discrimination in clinical encounters among African American hypertensive patients. J Health Care Poor Underserved.
2010;
21
:
251-63
.
View Article PubMed Google Scholar -
Benkert
R,
Peters
RM,
Clark
R,
Keves-Foster
K.
Effects of perceived racism, cultural mistrust and trust in providers on satisfaction with care. J Natl Med Assoc.
2006;
98
:
1532-40
.
Google Scholar -
Laveist
TA,
Nuru-Jeter
A.
Is doctor-patient race concordance associated with greater satisfaction with care?. J Health Soc Behav.
2002;
43
:
296-306
.
View Article PubMed Google Scholar -
LaVeist
TA,
Nuru-Jeter
A,
Jones
KE.
The association of doctor-patient race concordance with health services utilization. J Public Health Policy.
2003;
24
:
312-23
.
View Article PubMed Google Scholar -
Jackson
J,
Williams
D.
Inter University Consortium for Political and Social Research: Ann Arbor, MI; 2002.
View Article Google Scholar -
Taylor
TR,
Kamarck
TW,
Shiffman
S.
Validation of the Detroit area study discrimination scale in a community sample of older African American adults:The Pittsburgh healthy heart project. Int J Behav Med.
2004;
11
:
88-94
.
View Article PubMed Google Scholar -
Williams
DR,
Yan
Y,
Jackson
JS,
Anderson
NB.
Racial differences in physical and mental health:Socio-economic status, stress and discrimination. J Health Psychol.
1997;
2
:
335-51
.
View Article PubMed Google Scholar -
DeSalvo
KB,
Bloser
N,
Reynolds
K,
He
J,
Muntner
P.
Mortality prediction with a single general self-rated health question. A meta-analysis. J Gen Intern Med.
2006;
21
:
267-75
.
View Article PubMed PMC Google Scholar -
Jylhä
M.
What is self-rated health and why does it predict mortality?Towards a unified conceptual model. Soc Sci Med.
2009;
69
:
307-16
.
View Article PubMed Google Scholar -
Kessler
RC,
Andrews
G,
Colpe
LJ,
Hiripi
E,
Mroczek
DK,
Normand
SL.
Short screening scales to monitor population prevalences and trends in non-specific psychological distress. Psychol Med.
2002;
32
:
959-76
.
View Article PubMed Google Scholar -
Witt
WP,
Kahn
R,
Fortuna
L,
Winickoff
J,
Kuhlthau
K,
Pirraglia
PA.
Psychological distress as a barrier to preventive healthcare among U.S. Women. J Prim Prev.
2009;
30
:
531-47
.
View Article PubMed Google Scholar -
Procidano
ME,
Heller
K.
Measures of perceived social support from friends and from family:Three validation studies. Am J Community Psychol.
1983;
11
:
1-24
.
View Article Google Scholar -
James
SA,
Hartnett
SA,
Kalsbeek
WD.
John Henryism and blood pressure differences among black men. J Behav Med.
1983;
6
:
259-78
.
View Article PubMed Google Scholar -
LaVeist
TA,
Nickerson
KJ,
Bowie
JV.
Attitudes about racism, medical mistrust, and satisfaction with care among African American and white cardiac patients. Med Care Res Rev.
2000;
57
(Suppl 1)
:
146-61
.
View Article PubMed Google Scholar -
Alessi
P.
Professional iOS Database Applications, and ProgrammingTaylor and Francis Group: New York; 2002.
Google Scholar -
Arbuckle
JL.
Amos™18 User's GuideAmos Development Corporation: Crawfordville, USA; 2009.
Google Scholar -
Kline
RB.
Principles and Practice of Structural Equation ModelingGuilford Press: New York, USA; 2011.
Google Scholar -
Byrne
BM.
Structural Equation Modeling With AMOS:Basic Concepts, Applications, and ProgrammingMultivariate Applications Series, Routledge, Taylor and Francis group: New York; 2010.
Google Scholar -
Hu
L,
Bentler
PM.
Cutoff criteria for fit indexes in covariance structure analysis:Conventional criteria versus new alternatives. Struct Equ Modeling.
1999;
6
:
1-55
.
View Article Google Scholar -
Lei
M,
Lomax
RG.
The effect of varying degrees of nonnormality in structural equation modeling. Struct Equ Modeling.
2005;
12
:
1-27
.
View Article Google Scholar -
Tabachnick
BG,
Fidell
LS.
Using Multivariate StatisticsHarper Collins: New York, USA; 1996.
Google Scholar -
Johnson
RL,
Roter
D,
Powe
NR,
Cooper
LA.
Patient race/ethnicity and quality of patient-physician communication during medical visits. Am J Public Health.
2004;
94
:
2084-90
.
View Article PubMed PMC Google Scholar -
Chen
FM,
Fryer
GE,
Phillips
RL,
Wilson
E,
Pathman
DE.
Patients'beliefs about racism, preferences for physician race, and satisfaction with care. Ann Fam Med.
2005;
3
:
138-43
.
View Article PubMed PMC Google Scholar -
García
JA,
Paterniti
DA,
Romano
PS,
Kravitz
RL.
Patient preferences for physician characteristics in university-based primary care clinics. Ethn Dis.
2003;
13
:
259-67
.
Google Scholar -
Elfenbein
HA,
Ambady
N.
On the universality and cultural specificity of emotion recognition:A meta-analysis. Psychol Bull.
2002;
128
:
203-35
.
View Article Google Scholar -
Young
SG,
Hugenberg
K.
Mere social categorization modulates identification of facial expressions of emotion. J Pers Soc Psychol.
2010;
99
:
964-77
.
View Article PubMed Google Scholar -
Hugenberg
K,
Bodenhausen
GV.
Ambiguity in social categorization:The role of prejudice and facial affect in race categorization. Psychol Sci.
2004;
15
:
342-5
.
View Article PubMed Google Scholar -
Brown
R,
Hewstone
M.
Advances in Experimental Social PsychologyAcademic Press: San Diego, CA; 2005.
View Article Google Scholar -
Boldry
JG,
Gaertner
L,
Quinn
J.
Measuring the measures:A meta-analytic investigation of the measures of outgroup homogeneity. Group Processes and Intergroup Relat.
2007;
10
:
147-78
.
View Article Google Scholar -
Foddy
M,
Platow
MJ,
Yamagishi
T.
Group-based trust in strangers:The role of stereotypes and expectations. Psychol Sci.
2009;
20
:
419-22
.
View Article PubMed Google Scholar -
Wright
SC.
Intergroup Relations: The Role of Emotion and MotivationPsychology Press: New York; 2009.
Google Scholar -
Judd
CM,
Park
B,
Yzerbyt
V,
Gordijn
EH,
Muller
D.
Attributions of intergroup bias and outgroup homogeneity to ingroup and outgroup others. Eur J Soc Psychol.
2005;
35
:
677-704
.
View Article Google Scholar -
Armstrong
K,
Ravenell
KL,
McMurphy
S,
Putt
M.
Racial/ethnic differences in physician distrust in the United States. Am J Public Health.
2007;
97
:
1283-9
.
View Article PubMed PMC Google Scholar -
Lurie
N,
Zhan
C,
Sangl
J,
Bierman
AS,
Sekscenski
ES.
Variation in racial and ethnic differences in consumer assessments of health care. Am J Manag Care.
2003;
9
:
502-9
.
Google Scholar -
Tanne
JH.
Patients are more satisfied with care from doctors of own race. Br Med J.
2002;
325
:
7372
.
View Article PMC Google Scholar -
Murray-García
JL,
Selby
JV,
Schmittdiel
J,
Grumbach
K,
Quesenberry
CP.
Racial and ethnic differences in a patient survey:Patients'values, ratings, and reports regarding physician primary care performance in a large health maintenance organization. Med Care.
2000;
38
:
300-10
.
View Article PubMed Google Scholar -
Wong
MD,
Asch
SM,
Andersen
RM,
Hays
RD,
Shapiro
MF.
Racial and ethnic differences in patients'preferences for initial care by specialists. Am J Med.
2004;
116
:
613-20
.
View Article PubMed Google Scholar -
Street
RL.
Communicative styles and adaptations in physician-parent consultations. Soc Sci Med.
1992;
34
:
1155-63
.
View Article Google Scholar -
Allport
GW.
The Nature of PrejudicePerseus Books: Cambridge, MA; 1954.
Google Scholar -
Whitley
BE,
Kite
ME.
The Psychology of Prejudice and DiscriminationWadsworth: Belmont, CA; 2010.
Google Scholar -
Brown
KT,
Brown
TN,
Jackson
JS,
Sellers
RM,
Manuel
WJ.
Teammates on and off the field?Contact with black teammates and the racial attitudes of White student athletes. J Appl Soc Psychol.
2003;
33
:
1379-403
.
View Article Google Scholar -
Pettigrew
TF,
Tropp
LR.
A meta-analytic test of intergroup contact theory. J Pers Soc Psychol.
2006;
90
:
751-83
.
View Article PubMed Google Scholar -
Otten
S,
Moskowitz
GB.
Evidence for implicit evaluative ingroup bias:Affect-biased spontaneous trait inference in a minimal group paradigm. J Exp Soc Psychol.
2000;
36
:
77-89
.
View Article Google Scholar -
Tajfel
H,
Turner
J.
The Social Psychology of Intergroup RelationsBrooks/Cole: Monterey, CA; 1979.
Google Scholar -
Street
RL,
O'Malley
KJ,
Cooper
LA,
Haidet
P.
Understanding concordance in patient-physician relationships: Personal and ethnic dimensions of shared identity. Ann Fam Med.
2008;
6
:
198-205
.
View Article PubMed PMC Google Scholar -
Assari
S,
Lee
DB,
Nicklett
EJ,
Lankarani
MM,
Piette
JD,
Aikens
JE.
Racial discrimination in health care is associated with worse glycemic control among black men but not black women with Type 2 diabetes. Front Public Health.
2017;
5
:
235
.
View Article PubMed PMC Google Scholar -
Hagiwara
N,
Penner
LA,
Gonzalez
R,
Eggly
S,
Dovidio
JF,
Gaertner
SL.
Racial attitudes, social control, and adherence in racially discordant medical interactions. Soc Sci Med.
2013;
87
:
123-31
.
View Article PubMed PMC Google Scholar -
Penner
LA,
Dovidio
JF,
Edmondson
D,
Dailey
RK,
Markova
T,
Albrecht
TL.
The experience of discrimination and black-white health disparities in medical care. J Black Psychol.
2009;
35
:
180-203
.
View Article PubMed PMC Google Scholar -
Casagrande
SS,
Gary
TL,
LaVeist
TA,
Gaskin
DJ,
Cooper
LA.
Perceived discrimination and adherence to medical care in a racially integrated community. J Gen Intern Med.
2007;
22
:
389-95
.
View Article PubMed PMC Google Scholar -
Poma
PA.
Race/Ethnicity concordance between patients and physicians. J Natl Med Assoc.
2017;
109
:
6-8
.
View Article PubMed Google Scholar -
Smith
GH,
Hampton
C,
Brandon
WP.
Physicians, physician extenders and health outcomes:Race, gender and patient-health provider concordance in North Carolina Medicaid. J Health Care Poor Underserved.
2018;
29
:
530-55
.
View Article PubMed Google Scholar -
Scheid
TL,
Smith
GH.
Is physician-patient concordance associated with greater trust for women of low socioeconomic status?. Women Health.
2017;
57
:
631-49
.
View Article PubMed Google Scholar -
Harvey
VM,
Ozoemena
U,
Paul
J,
Beydoun
HA,
Clemetson
NN,
Okoye
GA.
Patient-provider communication, concordance, and ratings of care in dermatology:Results of a cross-sectional study. Dermatol Online J.
2016;
22
:
13030
.
Google Scholar -
Burgess
DJ,
van Ryn
M,
Crowley-Matoka
M,
Malat
J.
Understanding the provider contribution to race/ethnicity disparities in pain treatment:Insights from dual process models of stereotyping. Pain Med.
2006;
7
:
119-34
.
View Article PubMed Google Scholar -
Burgess
D,
van Ryn
M,
Dovidio
J,
Saha
S.
Reducing racial bias among health care providers:Lessons from social-cognitive psychology. J Gen Intern Med.
2007;
22
:
882-7
.
View Article PubMed PMC Google Scholar
Comments & Peer Review
Article Details
How to Cite
Copyrights & License

This work is licensed under a Creative Commons Attribution 4.0 International License.
Publication history
Accepted: 07-06-2019
Published: 07-06-2019
Search Panel
Pubmed
JMRI Journal
Search for this article in:
Google Scholar
Researchgate
CNKI Scholar